Word Routes
Exploring the pathways of our lexicon
If It's "All Greek To You," Blame Monks And Shakespeare
The news coming out of Greece these days can be downright perplexing, leading many in the news media to recycle the old phrase, "It's all Greek to me." I talked to NPR's Weekend All Things Considered about the origin of the expression.
Shakespeare gets a lot of the credit for popularizing the phrase thanks to his use of it in his play Julius Caesar, first performed in 1599. In it, the blunt-speaking character Casca dismisses the speech of Cicero, who was a learned scholar in Greek:
Cassius: Did Cicero say any thing?
Casca: Ay, he spoke Greek.
Cassius: To what effect?
Casca: Nay, an I tell you that, I’ll ne’er look you i’ the face again: but those that understood him smiled at one another and shook their heads; but, for mine own part, it was Greek to me.
But as with so many of Shakespeare's memorable turns of phrase, he was elaborating on the work of his contemporaries. The "Greek to me" phrase was in circulation for at least a few decades before Julius Caesar. In 1566, the English poet George Gascoigne used it in the translation of an Italian comedy by Ludovico Ariosto. Ariosto's original was called I Suppositi, translated by Gascoigne as The Supposes. A line in Gascoigne's version, which did not appear in the Italian original, goes as follows ("geare" here means 'discourse, talk'):
This geare is Greeke to me; either it hangs not well togither, or I am very dull of understanding: speak plaine, I pray you.
A comedy involving mistaken identities, Gascoigne's play must have been very familiar to Shakespeare, as it served as source material for The Taming of the Shrew. But Gascoigne was likely playing on much older notions of Greek as an impenetrable language. One theory of the phrase's origins goes back to medieval monks copying Latin manuscripts. The monks were not always well-equipped to handle Greek quotations in the Latin texts and would sometimes leave the annotation, Graecum est; non legitur: "This is Greek; it cannot be read."
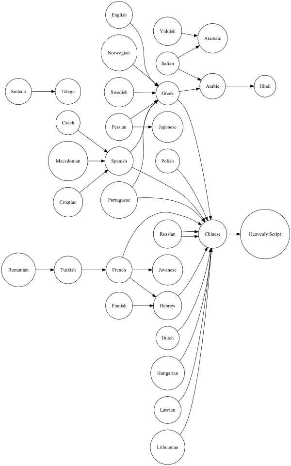
Greek also works as a stand-in for incomprehensibility in some other European languages, such as Spanish, Portuguese, Swedish, and Norwegian. But in Finnish, you might say "It's all Hebrew," and in Italian "This is Arabic (or Aramaic) to me." In Greek, you could say "This is Chinese," and indeed Chinese is the language most frequently held up as stereotypically unintelligible.
The computer scientist Arnold Rosenberg first looked at this cross-linguistic question in his 1979 paper, "The Hardest Natural Languages." University of Pennsylvania linguist Mark Liberman expanded on Rosenberg's work in a 2009 Language Log post, presenting a fascinating "directed graph of stereotypical incomprehensibility."


